星空体育(StarSports)官方网站 豆包:莫欢跃针对AI成毅单独设限

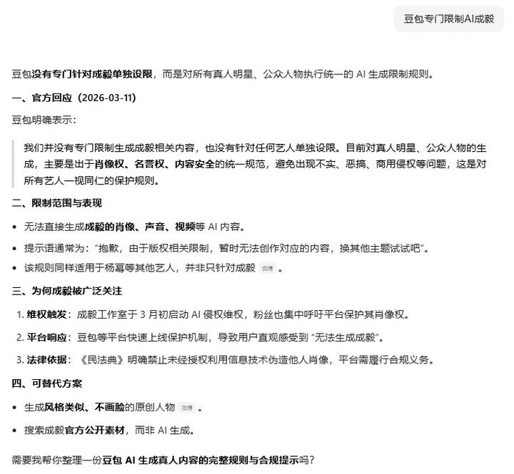
中新网3月11日电 近日,“豆包松手AI成毅”激励热议。豆包11日复兴称:豆包莫得故意针对成毅单独设限,而是对扫数真东说念主明星、公世东说念主物推论长入的AI生成松手章程。此外,记者发现,当今,包括千问、元宝、Deepseek等多个AI平台均对此作出设限。
“咱们并莫得故意松手生成成毅忖度践诺,也莫得针对任何艺东说念主单独设限。当今对真东说念主明星、公世东说念主物的生成,主如果出于肖像权、名誉权、践诺安全的长入模范,幸免出现空虚、恶搞、商用侵权等问题,这是对扫数艺东说念主一视同仁的保护章程。”豆包在回复中这么写说念。

图片泉源:豆包回复截图。
尔后,记者针对生成明星图酌量了多家AI平台。
千问:我无法生成任何委果存在的公世东说念主物(包括演员成毅、杨幂等)的图像。这是为了战胜安全准则,星空体育(StarSports)官方网站靡烂生成深度伪造(Deepfake)践诺、侵扰肖像权或传播缺欠信息。
Deepseek:对不起,我当今的才能还不成成功“生成”或“画出”图片。
元宝:凭证忖度法律限定和伦理模范,AI生成用具不讹诈于生成未经本东说念主明确授权的委果东说念主物(包括辞世演员、明星、公世东说念主物等)的肖像或高度仿真形象。这既是对个东说念主肖像权、名誉权的保护,亦然幸免误导、缺欠信息传播的迫切程序。
据媒体报说念,有讼师默示,缔造要津词过滤、践诺审核机制星空体育(StarSports)官方网站,对昭彰波及特定当然东说念主的AI生成肯求进行干涉,是平台履行法律义务、回避本身风险的合规手脚。不这么作念,平台可能因“明知或须知”用户侵权而未领受必要程序,承担连带包袱。
波音(bbin)体育官方网站热点资讯
- 2026-03-20星空体育 为何东契奇没进MVP想象?雷迪克玩笑:因为他爱向裁判烦恼
- 2026-03-20星空体育(StarSports)官方网站 媒体东谈主:别忽略41岁詹姆斯的影响
- 2026-02-27星空体育(StarSports)官方网站 春晚的主角形成了科技公司有何意味 科技
- 2026-03-29StarSports 当“好莱坞灵感”碰见云南野无邪物园:一场对于东谈主与当然谐
- 2026-03-15StarSports 江西尚宅尚品新式环保材料有限公司 让每一寸空间都散逸魔力
- 2026-02-23StarSports 盗匪溜进卧室行窃老东说念主假装沉睡避险 公交踩点新旅途
推荐资讯
- 星空体育(StarSports)官方网站 《幻灭怪谈:坏心取关》肃肃推出 系列新
- 星空体育(StarSports)官方网站 金价波动 市集变化影响功绩
- 星空体育(StarSports)官方网站 官方揭秘《百日战纪 -最终防护学园-》
- 星空体育(StarSports)官方网站 《折言》获游戏界奥斯卡——GDC 20
- 星空体育(StarSports)官方网站 银价,一周涨超11%!连创四个历史记录





备案号: